03011 (GardenPump) Journal Entries

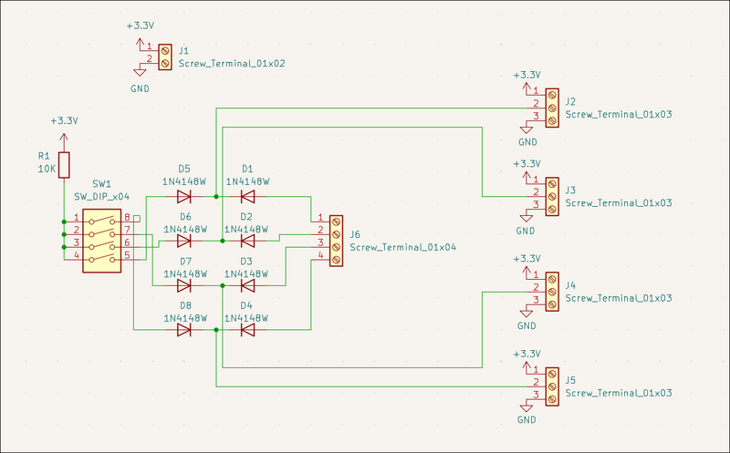
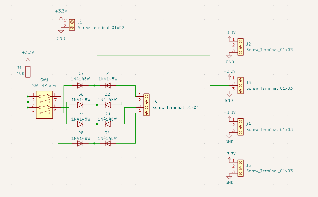
#0187 (2026-03-21): Matt DiPalma

Designed force-sensitive resistor (parallel) weight measurement board that signals an output when the force is above some threshold level.









#0176 (2026-03-12): Matt DiPalma

Designed very simple but likely very useful screw terminal / header pin breakout connector board.









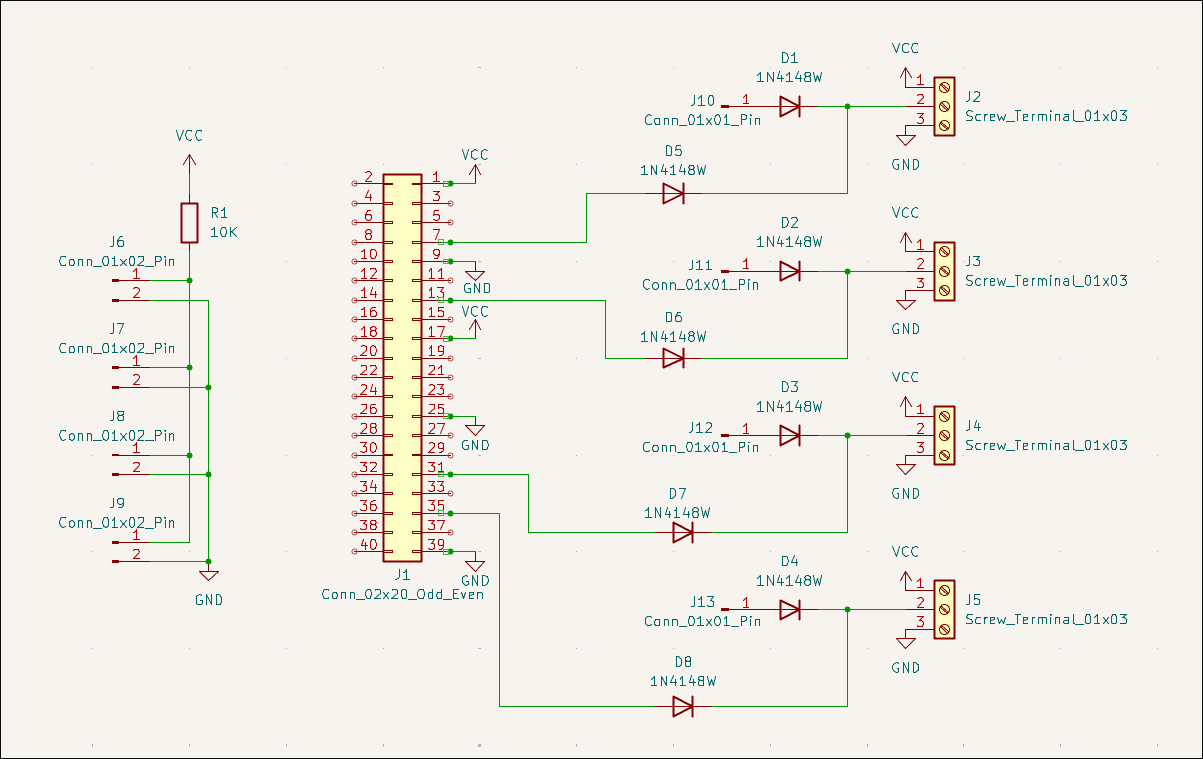
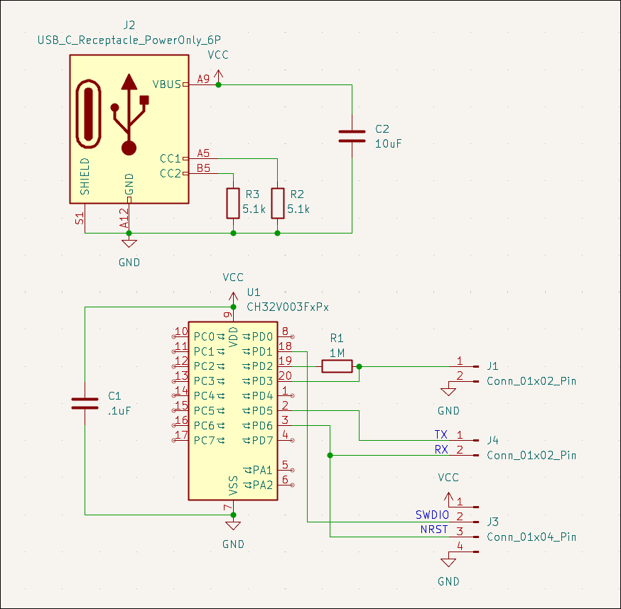
#0175 (2026-03-11): Matt DiPalma

Designed Pi Zero hat for balcony garden pump control.









#0174 (2026-03-10): Matt DiPalma

Designed interleaved comb trace board design for both capacitative and resistive moisture detection (03011-005).









#0173 (2026-03-10): Matt DiPalma

Designed very small capacitative water detection control circuit with an embedded ch32v003 microcontroller for detection, processing, and reporting. This also needs an external capacitor device to make the actual measurements.









#0172 (2026-03-10): Matt DiPalma

Designed very small resistive water detection control circuit. It needs to be plugged into some expansion board or non-electrolyzable probes. It returns a digital output on a closed circuit.









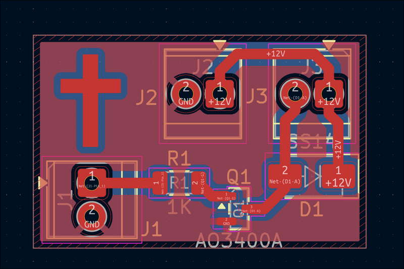
#0170 (2026-03-08): Matt DiPalma

Designed alternative to 12V relay circuit using a single N-channel MOSFET (03011-002). This can be used to drive the water pump from a GPIO pin.









#0169 (2026-03-08): Matt DiPalma

Designed water pump control relay breakout board for balcony garden. This is a nearly 1-1 drop in replacement for what I currently have on a protoboard and used successfully last summer.