03012 (GravityCurtain) Journal Entries

#0215 (2026-04-13): Matt DiPalma

Concepted out Hackaday contest entry, a gravity powered curtain opener/closer. Designed four simple components in 3D that allow weights tied to the center hole of the -005 components to sequentially slide out of a carriage assembly and thereby draw the curtains opened and closed. The -007 slider is connected either to some servo or a bimetallic strip. As it slides inside the -008 channel, at either extreme, it makes an opening for the next -005 sliding component to fall by gravity out of the carriage. A frame will be necessary to hold the -008 and -006 components in relative position, as well as the motion input system.



#0183 (2026-03-17): Matt DiPalma

Designed simple 03012-004 PICKIT programmer adapter board to POGO pins for programming/testing of 03012-003 as a test of the process.









#0180 (2026-03-16): Matt DiPalma

Designed (03012-003) extremely small dev board for PIC10F32* (or 20*) that will be used to test pogo pins, the software toolchain, and use of 1206 components to jump over traces (although that was not required).









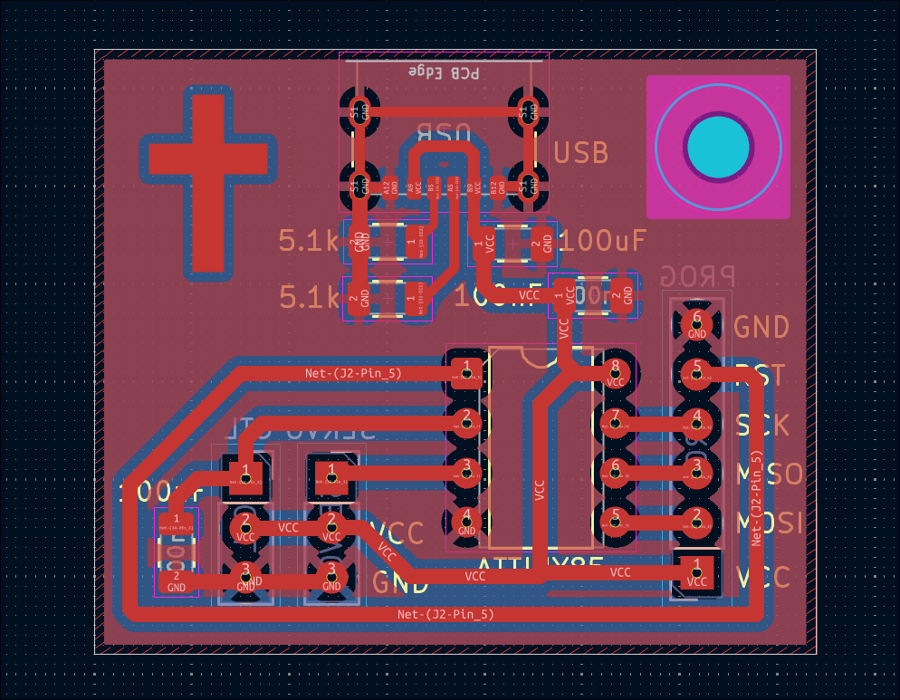
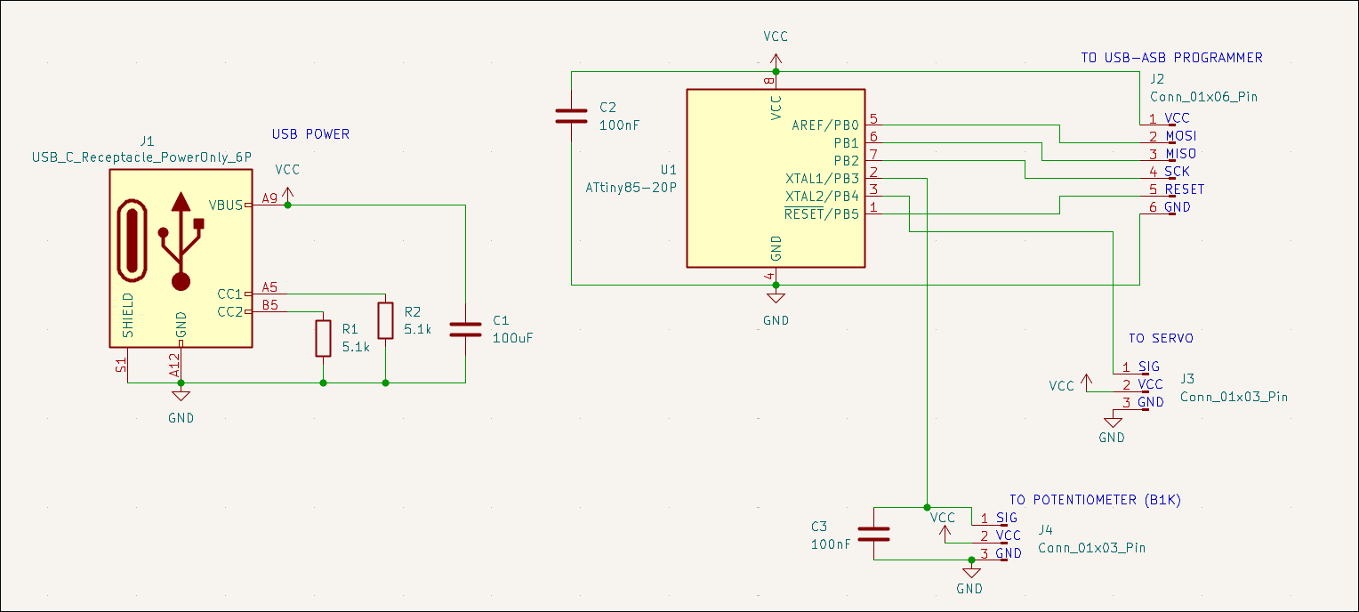
#0178 (2026-03-14): Matt DiPalma

Designed 03012-002 reprogrammable servo motor tester with potentiometer input.









#0171 (2026-03-09): Matt DiPalma

Designed servo control board (03012-001) and ordered on OSHPark.