03013 (CanFiller) Journal Entries

#0179 (2026-03-15): Matt DiPalma

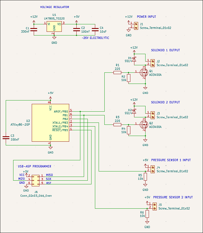
Designed 03013-001 watering can fill board, which will use 2x force-sensitive resistors to determine if 2x watering cans are filled, and use 2x 12V solenoid values to fill them from tap pressure, all controlled by an ATTiny85.