03007 (AFSM) Journal Entries

#0186 (2026-03-20): Matt DiPalma

Designed 03007-008 CH32V003A4M6 development board with a PCB board-edge USB connector and a CH340N as a test of both.









#0160 (2026-03-02): Matt DiPalma

Completed 03007-007 stepper driver PCB design.






#0159 (2026-03-01): Matt DiPalma

Continued to work on motor driver 03007-007 board. Got roughly 2/3 of the components placed. Will check the circuit and place the rest tomorrow.



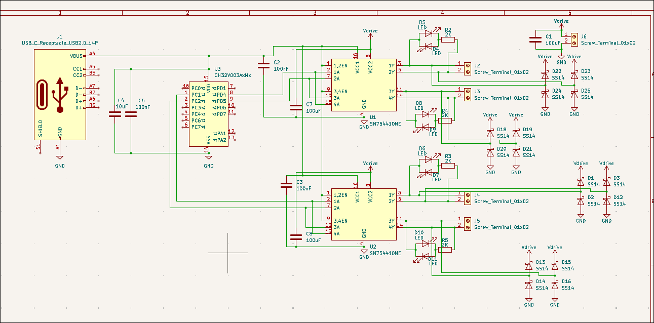
#0156 (2026-03-01): Matt DiPalma

Began schematic design for a CH32V003 stepper motor driver circuit. Still need to add programming header pins to the IC and double-check the circuit.



#0146 (2026-02-23): Matt DiPalma

Designed breakout PCB for generic 16-SOP IC (in this case, for the CH32V003A4M6 MCU). As a test, embedded some crosses and text in the copper layer to attempt that. This is for testing of the IC to be used for the stepper motor controller.









#0145 (2026-02-22): Matt DiPalma

Created logic-level-shift PCB design with built-in LED indicators and ordered on OSHPark.












#0142 (2026-02-21): Matt DiPalma

Created 03007-003 PCB design for a single H-bridge stepper driver using SMD components. Submitted board for fabrication at OSHPark, though this could technically be fabbed in house.









#0139 (2026-02-18): Matt DiPalma

Reversed the diodes on the first soldered board and retested, which still showed a short. Realized I had some of the P and N channel MOSFETs installed in the wrong spots. Would have been good to label them on the silkscreen. I just soldered 4 other boards with the correct components and they seem to work, though I have not fully tested them all with coil loads. I did not have enough P-channel MOSFETs so I reused some old (potentially shot) ones. I have marked them to help identify them if an issue arises in the future. I updated the schematic and PCB design to reflect these revisions, rolling the part rev to 03007-001-A. It counts as a revision, not a new part number because the board has the same form, fit, & function as the sibling -001.






#0138 (2026-02-17): Matt DiPalma

Printed a set of 4 PCB holders and began to electrically test the first board. After some debugging, realized that the schematic and front silkscreen have the diodes going the wrong way, which I installed the diodes to match. These 6 components need to be desoldered and reversed and the board silkscreen design technically revised.



#0134 (2026-02-16): Matt DiPalma

Modeled and submitted for print a holder for the 03007-001 stepper driver PCB.



#0111 (2026-02-01): Matt DiPalma

Filed off burrs and soldered components to one of the stepper motor driver PCBs. I oriented the screw terminals in a consistent way for easy wire installation, but that does technically deviate from the schematic.



#0056 (2025-12-15): Matt DiPalma

Received 6 of 6 (no extras) 03007-001 stepper coil-driver PCBs from OSH Park. They arrived in 15 days. The communication from the company was far better than DKRed. The board quality is decent, and the price is comparable. Boards (purple cheapest and default option) do come with jagged edges where they are broken from a larger PCB platter. I do prefer them to DKRed.


#0039 (2025-11-30): Matt DiPalma

Designed and ordered 6x stepper motor driver PCBs from OSHPark to compare against DKRed. See CAD files. Submission was seamless, and they give better visibility into the order timeline. Pricing is comparable to DKRed. I decided not to expedite.