Marian Scientific Journal Entries

Projects

02004 (Firewire-PD),
03007 (AFSM),
00001 (CNC Mill),
electronics (misc),
manufacturing (misc),
web (misc),
03010 (xMM2),
22001 (RP2040_AVR),
03009 (MM1 Minute Hand),
12001 (RP2040_AVR),
03008 (xMM1)


Contributors

Anthony Remark (21 entries), Matt DiPalma (127 entries)


Recent Journal Entries (full 148-post archive)

#0148 (2026-02-24): Matt DiPalma - 02004 (Firewire-PD)

Received 02004-005 PCBs from OSHPark. High quality, as usual, but took 7 business days, with the fastest processing and 2-day shipping, plus 2 weekends. Still good in a pinch, I suppose. Designed and printed a 2-piece housing, though several details will need to change before it works perfectly. Used hot plate for the first time to solder most of the components, which went pretty well, and did the FireWire and thru-hole capacitor by hand. I think some components (including CH224K) were shorted because I put too much solder paste, so ultimately I had to scrap the first board, though I have 2 more to try.









#0147 (2026-02-23): Anthony Remark - 02004 (Firewire-PD)

Designed breakout for ESSOP-10 IC. This is designated for testing purposes on a breadboard.









#0146 (2026-02-23): Matt DiPalma - 03007 (AFSM)

Designed breakout PCB for generic 16-SOP IC (in this case, for the CH32V003A4M6 MCU). As a test, embedded some crosses and text in the copper layer to attempt that. This is for testing of the IC to be used for the stepper motor controller.









#0145 (2026-02-22): Matt DiPalma - 03007 (AFSM)

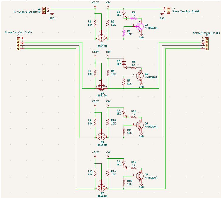
Created logic-level-shift PCB design with built-in LED indicators and ordered on OSHPark.












#0144 (2026-02-22): Matt DiPalma - 00001 (CNC Mill)

Cut, drilled and installed shims under the gantry plate. Also reversed the 2 upper mounting screws on the y-axis stepper. Altogether that gives roughly 110mm of motion. I will have to drill out some of the holes a bit wider and possibly straighten the rails because currently there is some binding in the Y-direction motion.






#0143 (2026-02-21): Matt DiPalma - 00001 (CNC Mill)

Installed gantry plate successfully, but apparently there is insufficient clearance with the ballscrew support blocks for more than 1 inch of motion in the Y-direction. I will need an additional 2mm shim on all carriages and possible 3mm on the ballscrew follower nut.






#0142 (2026-02-21): Matt DiPalma - 03007 (AFSM)

Created 03007-003 PCB design for a single H-bridge stepper driver using SMD components. Submitted board for fabrication at OSHPark, though this could technically be fabbed in house.









#0141 (2026-02-20): Matt DiPalma - 00001 (CNC Mill)

Cut, filed, drilled, and deburred 4x linear rail carriage mount spacers for the y-axis motion system. Ordered the corresponding length screws to mount the gantry plate.


#0140 (2026-02-19): Matt DiPalma - electronics (misc)

Created a Marian Scientific KiCad project template that has a basic PCB with mounting holes, the minimum silkscreen info required per company standards, and a bunch of settings set up for both an in-house and professional board fabrication. Click here for the template.



#0139 (2026-02-18): Matt DiPalma - 03007 (AFSM)

Reversed the diodes on the first soldered board and retested, which still showed a short. Realized I had some of the P and N channel MOSFETs installed in the wrong spots. Would have been good to label them on the silkscreen. I just soldered 4 other boards with the correct components and they seem to work, though I have not fully tested them all with coil loads. I did not have enough P-channel MOSFETs so I reused some old (potentially shot) ones. I have marked them to help identify them if an issue arises in the future. I updated the schematic and PCB design to reflect these revisions, rolling the part rev to 03007-001-A. It counts as a revision, not a new part number because the board has the same form, fit, & function as the sibling -001.






Journal entries processed in 6 seconds on Wed Feb 25 04:10:08 AM UTC 2026